《最强大脑》有黑幕?导演骂网友?鲍橒解约后“水哥”回应
《最强大脑》有黑幕?导演骂网友?鲍橒解约后“水哥”回应
东方网记者费一妍4月2日报道:近日,正在热播的《最强大脑》第六季陷入黑幕风波。今天,“水哥”王昱珩在微博上对此回应:“今年的节目我没有参加,也没有看过一集……无论作弊是真是假,舆论越来越多,这对于一个面向广大青少年群体的节目而言就是灾难。”

值得关注的是,这篇回应中附了多张节目制片人桑洁的微博截图,言辞粗鄙不堪,不仅对网友的批评恶语相向,还称节目“越来越公正是不可能的,越来越好看才是硬道理”。王昱珩表示:“节目只是一时的话题,毁了正确的价值观更可怕”,并在微博里艾特了“国家网信办举报中心”和“共青团中央”。

随后,鲍橒点赞了该微博。
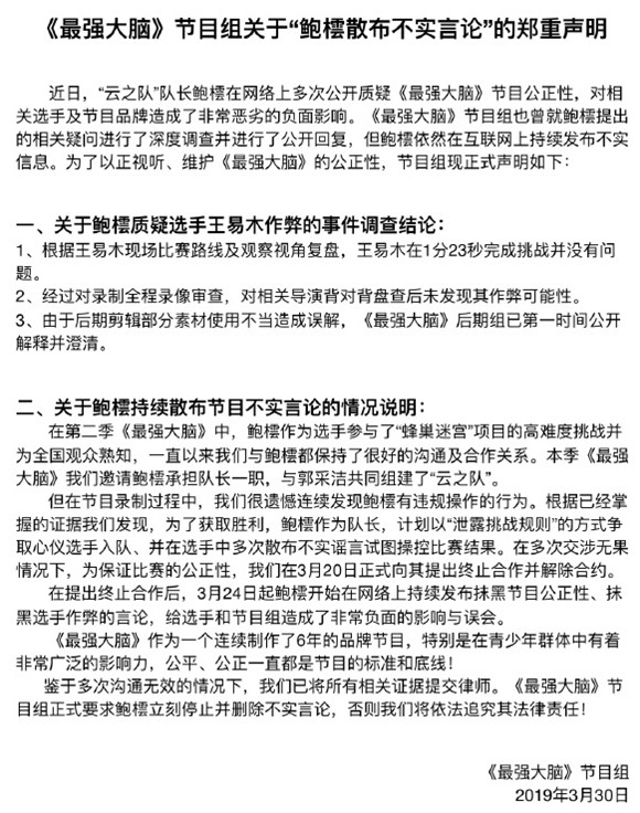
所谓的黑幕风波,源于3月24日云之队队长鲍橒质问节目组,选手王易木为何能够提前了解后期比赛的题目?而王易木本人也说过“我想第一轮晋级,就一定能晋级”,是否意为被节目组保送?毕竟,本季节目的一大看点是他与另一位选手丁若虚的CP感。

“黑幕论”在节目嘉宾戚薇和郭采洁的站台发言后发酵,29日王易木发文表示,“以人格担保”示清白,坦言自己“口无遮拦,言论不当”。节目官微则于30日发布声明,否认了其作弊之嫌。

但在昨天,鲍橒表示,并未收到这一官微声明书面盖章原件,针对其中的不实内容及后续发展将交由律师团队处理。“我这一季签合同之前是真不知道有编剧组的存在,更不知道编剧组是什么职能,现在虽然还是不知道,但和制片人这次是彻底三观不合了,所以我们接下来肯定不合作了。”
-
- 骑龙观音圣像丨福运来,缘分到,姻缘好,一切好事都到来
-
2025-12-21 02:36:35
-
- 宁波市简介
-
2025-12-21 02:34:21
-
- 你知道字节跳动旗下都有哪些APP软件吗?
-
2025-12-21 02:32:07
-
- 俄罗斯ORSIS T-5000精密狙击步枪
-
2025-12-21 02:29:52
-
- 2024年青岛市围棋个人锦标赛圆满落幕
-
2025-12-21 02:27:38
-
- 中考生 | 2024年深圳中考分数线出炉!
-
2025-12-21 02:25:24
-
- 马桶清洁教程:马桶厚厚的尿垢怎么去除?
-
2025-12-21 02:23:10
-
- 林志玲为事业拼了!与范伟大胆上演亲密戏,尺度惊人!
-
2025-12-21 02:20:55
-
- 林黛玉与薛宝钗:谁更契合贾宝玉的心?
-
2025-12-21 02:18:41
-
- 国家为什么不希望房价下降?
-
2025-12-21 02:16:27
-
- 重磅消息!国乒直通赛来啦,全员参赛,球迷有福了
-
2025-12-21 02:14:12
-
- 永州首屈一指的名校祁阳一中
-
2025-12-21 02:11:58
-
- 如何成为一名中国民兵?
-
2025-12-21 02:09:44
-
- 李永芳——明朝降清的首位将领
-
2025-12-21 02:07:30
-
- 关于红海的 10 个事实
-
2025-12-21 02:05:15
-
- 10首关于秋天的歌,你听过几首?
-
2025-12-21 02:03:01
-
- 鱼池该怎么建
-
2025-12-21 02:00:47
-
- 英冠积分榜:桑德兰1:1遭4连平,谢菲尔德联2:2第2,米堡6:2取3连胜
-
2025-12-21 01:58:32
-
- 小动物版可爱情侣头像,包括猫猫狗狗
-
2025-12-21 01:56:18
-
- 为什么高中理科生更容易出天才?
-
2025-12-21 01:54:04



《王者荣耀》英雄原画汇总:曾经的女英雄才叫媚
陈冠希当年到底有多受欢迎,看完和这些女星的合照就知道了
萝莉更好追?日媒揭秘日本“萝莉控”众多原因
罗志祥多人运动什么梗?罗志祥与辣妹泳池轰趴大尺度照片
易建联疑似嫖娼被曝,交易对象还是个TS,进来给你科普TS啥意思
三伏灸后多久能洗澡?三伏灸后多久可以洗澡?
《狂飙》都要喊祖师爷的5部顶级扫黑反腐剧,你追过几部?
王羽逝世:“独臂刀王”的10部电影,从《独臂刀》到《龙虎斗》
华为Mate30系列国内售价公布:3999元起
“每一句都很甜蜜”,哄女生起床的情话95句,开启美好一天!