“足不出户”到底啥意思?多区发出公告!这一系列行为都不可以
“足不出户”到底啥意思?多区发出公告!这一系列行为都不可以
按照市委市政府统一部署,
昨天起实施了
浦东、浦南及毗邻区域
的核酸筛查和区域管控工作,
总体平稳有序。
累计组织1.7万名采样人员,设置6300个采样点,得到了江苏、浙江两省的大力支持。截至28日24时,共筛查超过826万人。
封控期间足不出户
是指不出家门吗?
今天(3月29日)上午举行的市疫情防控工作新闻发布会上,有记者提问:本市新一轮的核酸筛查中要求风控期间足不出户,足不出户这四个字应该怎么理解?核酸筛查时要注意些什么?
市卫生健康委一级巡视员吴乾渝表示,这一轮核酸筛查要求封控地区居民足不出户,指的就是不出家门,不要走出家门到楼道、地下车库、露天区域等小区户外空间活动,比如散步运动、聚集攀谈、遛宠物等。居民要拿快递、扔垃圾,可以由小区物业或志愿者上门协助。

再次提醒,请大家分批、有序参加核酸检测,戴好口罩、保持距离,防止交叉感染。
今天早晨
封控所在的多个区发出通告
提醒居民朋友们保持足不出户!
金山区
据"金山发布"消息,尽管今天没有核酸采样安排,但请您依旧保持足不出户,不要离开家门,更不要在小区内散步、遛狗等,以防出现病毒传播。

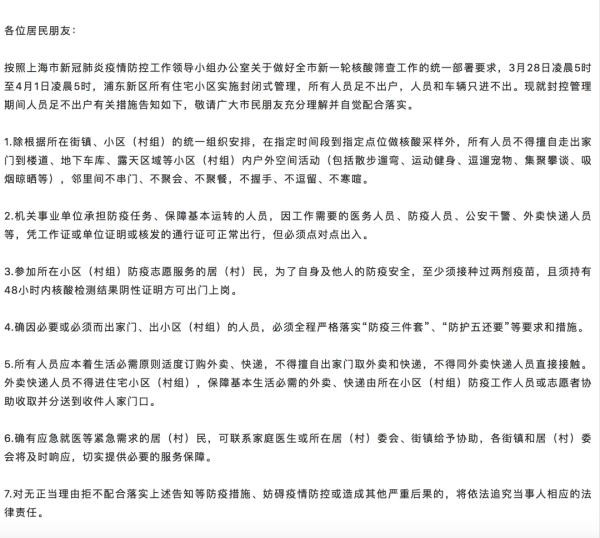
浦东区
据"浦东发布"消息,除根据所在街镇、小区(村组)的统一组织安排,在指定时间段到指定点位做核酸采样外,所有人员不得擅自走出家门到楼道、地下车库、露天区域等小区(村组)内户外空间活动(包括散步遛弯、运动健身、逗遛宠物、集聚攀谈、吸烟晾晒等),邻里间不串门、不聚会、不聚餐,不握手、不逗留、不寒喧。

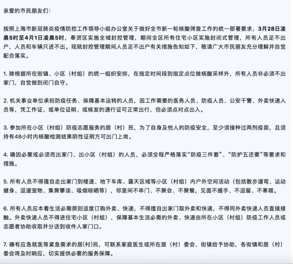
奉贤区
据"上海奉贤"消息,所有人员不得擅自走出家门到楼道、地下车库、露天区域等小区(村组)内户外空间活动(包括散步遛弯、运动健身、逗遛宠物、集聚攀谈、吸烟晾晒等),邻里间不串门、不聚会、不聚餐,见面不握手、不逗留、不寒喧。
所有人员应本着生活必需原则适度订购外卖、快递,不得擅自出家门取外卖和快递,不得同外卖快递人员直接接触。外卖快递人员不得进住宅小区(村组),保障基本生活必需的外卖、快递由所在小区(村组)防疫工作人员或志愿者协助收取并分送到收件人家门口。

闵行区
据"今日闵行"消息,除根据所在街镇、小区(村组)的统一组织安排,在指定时间段到指定点位做核酸采样外,所有人员不得擅自走出家门到楼道、地下车库、露天区域等小区(村组)内户外空间活动(包括散步遛弯、运动健身、逗遛宠物、集聚攀谈、吸烟晾晒等),自觉做到足不出户。

综合上海发布、各区官方微信公众号
来源: 新闻坊
-
- 专科院校才有的6大专业,不比上本科差,就业不用愁
-
2026-04-10 20:04:49
-
- 中国行政区划,需要的点赞收藏!
-
2026-04-10 20:02:35
-
- 许你灯火璀璨 成都蔚然花海丰富多彩新春活动来袭
-
2026-04-10 20:00:20
-
- 鲜笋怎么做好吃?这三种神仙做法让你爱上春天的味道!
-
2026-04-10 19:58:06
-
- 特朗普恢复死刑,摆明是在跟中国学?
-
2026-04-10 19:55:52
-
- 上海崇明西沙湿地
-
2026-04-10 19:53:38
-
- 燃烧我的卡路里!小伙伴们,广场舞约起呀~
-
2026-04-10 19:51:23
-
- 鍘绘案涔愯祻妗冭姳锛岃鏀跺ソ杩欎唤鏀荤暐鈥︹€?/p>
-
2026-04-10 19:49:09
-
- 女子线上求职被HR骚扰说要摸腿
-
2026-04-10 19:46:55
-
- 默默奋斗20年,涂松岩:舞台上的幕后英雄,生活中的温情好汉!
-
2026-04-10 19:44:40
-
- 刘德华|《忘情水》多少人可以懂!
-
2026-04-10 19:42:26
-
- 兰州牛肉拉面的技术配方,7步做好一碗拉面,先把配方收藏起来
-
2026-04-10 19:40:12
-
- 4000多年前的元旦的传说?告诉你这个节日的由来!
-
2026-04-10 02:54:48
-
- 摇一摇怎么没有了?微信为什么要把这个功能删除?
-
2026-04-10 02:52:34
-
- 吴越与陈建斌情路坎坷意难平,51岁风采依旧走路带风让人敬佩
-
2026-04-10 02:50:19
-
- 王健林背后的神秘女人,王思聪的亲妈,背景比你想象中的更强大
-
2026-04-10 02:48:05
-
- 深度剖析《西游记》:万圣公主的迷情抉择与人性的多面镜像
-
2026-04-10 02:45:51
-
- 评书《岳飞传》四十年后再次重播
-
2026-04-10 02:43:36
-
- 老照片还原东方女间谍川岛芳子的真实容貌,不得不承认她的很美
-
2026-04-10 02:41:22
-
- 锦衣指挥使到底是个多大的官?
-
2026-04-10 02:39:08



《王者荣耀》英雄原画汇总:曾经的女英雄才叫媚
陈冠希当年到底有多受欢迎,看完和这些女星的合照就知道了
萝莉更好追?日媒揭秘日本“萝莉控”众多原因
王羽逝世:“独臂刀王”的10部电影,从《独臂刀》到《龙虎斗》
罗志祥多人运动什么梗?罗志祥与辣妹泳池轰趴大尺度照片
突厥族(突厥族是现在的哪个族群)
亚洲10大女神登场!素颜竟然...真相令人震惊
为什么20岁出头的小男生,会喜欢40岁的中年女人?其实很正常
真人版《画江湖之不良人》开播,三版人物对比,新版男主驼背尴尬
《狂飙》都要喊祖师爷的5部顶级扫黑反腐剧,你追过几部?