2019"挑战杯"获奖名单公布:清华、交大、浙大…你的大学获奖没?
2019"挑战杯"获奖名单公布:清华、交大、浙大…你的大学获奖没?
11月12日,第十六届“挑战杯”北航投全国大学生课外学术科技作品竞赛终审决赛在北京航空航天大学闭幕。

今天获奖名单来啦,快来看看有没有你的大学?
第十六届“挑战杯”全国大学生课外学术科技作品竞赛于2019年11月12日闭幕。
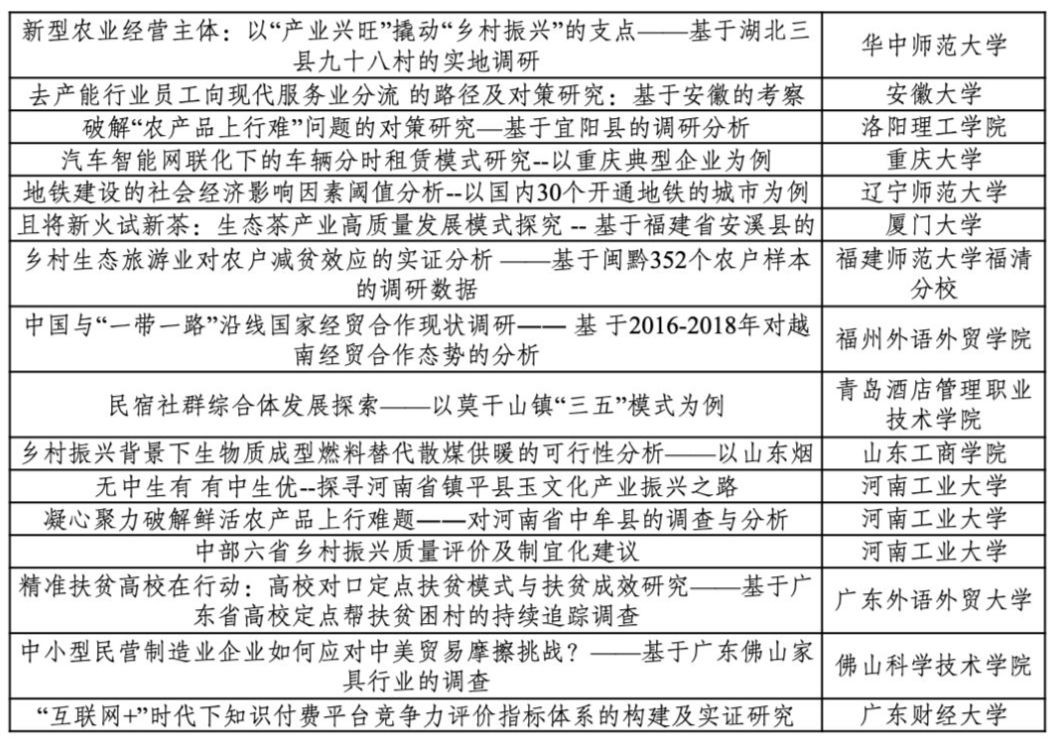
竞赛评审委员会评出特等奖作品35件、一等奖作品105件、二等奖作品286件、三等奖作品786件。现予公布。
根据竞赛章程规定,竞赛结束后,对获奖作品保留一个月的质疑投诉期。期间,竞赛评审监督委员会接受参赛作者、团队或高校经所在省级协调委员会(或省级团委)书面同意并出具意见后的质询申请。
第十六届“挑战杯”全国大学生
课外学术科技作品竞赛
组委会秘书处
2019年11月14日
































第十六届“挑战杯”
全国大学生课外学术科技作品竞赛
集体奖项获奖名单
挑战杯 (2个)
北京航空航天大学
清华大学
优胜杯 (45个)
上海交通大学
南京航空航天大学
东南大学
华南理工大学
扬州大学
华中科技大学
江苏大学
南京大学
上海大学
温州医科大学
南京邮电大学
西安交通大学
西北工业大学
温州大学
华南师范大学
广州大学
华东师范大学
宁波大学
浙江工业大学
复旦大学
广东工业大学
福建师范大学
武汉理工大学
同济大学
深圳大学
上海师范大学
北京工业大学
江西师范大学
浙江大学
浙江工商大学
南京中医药大学
华东理工大学
长春工业大学
重庆大学
青岛农业大学
哈尔滨工程大学
广西大学
四川大学
郑州大学
中南大学
南开大学
云南大学
安徽工业大学
安徽理工大学
东北大学秦皇岛分校
省级优秀组织奖 (13个)
团浙江省委
团广东省委
团江苏省委
团上海市委
团北京市委
团山东省委
团陕西省委
团天津市委
团四川省委
团辽宁省委
团湖北省委
团河南省委
团河北省委
省级进步显著奖 (5个)
团吉林省委
团江西省委
团福建省委
团广西区委
团重庆市委
高校进步显著奖 (11个)
吉林大学
齐鲁工业大学
山东财经大学
佛山科学技术学院
嘉兴学院
长春工业大学
东华大学
南通大学
北京建筑大学
浙江师范大学
广州中医药大学
来源:中华全国学联 学校共青团,编辑:张毅、张如(成都工业学院站、安徽大学站)
校审:肖睿、陈欣彤(天津城建大学站、华南师范大学站)
责编:吴端正 出品:青梅工作室
-
- 国际空运物流公司有哪些,国际快递空运公司哪家好?
-
2026-01-22 03:35:39
-
- 李白:千古诗仙的传奇人生
-
2026-01-22 03:33:25
-
- “未卜先知”章子男:曾大闹妹妹和汪峰婚礼,直言还是撒贝宁好
-
2026-01-22 03:31:11
-
- 「王者荣耀同人」守约X玄策,我已经不是小孩子了!
-
2026-01-22 03:28:56
-
- 9种电饭煲美食大合集!让你轻松搞定一日三餐!
-
2026-01-22 03:26:42
-
- 爱泼斯坦到底是怎么死的?
-
2026-01-22 03:24:28
-
- 案例:重庆亮点茶楼王紫绮被执行死刑,临刑前高喊:这辈子值了
-
2026-01-22 03:22:14
-
- 大型「回忆杀」现场,FM91.8陪你走过了几个春秋?
-
2026-01-22 03:19:59
-
- 家里阳光不足?这10种喜阴花能让你的客厅瞬间焕发活力,你知道吗
-
2026-01-22 03:17:45
-
- 如何评价原山东大学校长张荣教授在任期内的工作?
-
2026-01-22 03:15:31
-
- 三国是指哪三个国家?一种说法曹操关羽并不是三国时期的人物
-
2026-01-22 03:13:16
-
- 移民申请分类及要求——将將移民说
-
2026-01-22 03:11:02
-
- 聊聊歼-13:国产三代机的曙光,缘何转瞬即逝
-
2026-01-22 03:08:48
-
- 【美食探险家】探寻南京小吃排行榜,看看你吃过哪些?
-
2026-01-22 03:06:33
-
- 精锐北上,27军作为王牌军,1971年,为何调到了河北石家庄?
-
2026-01-22 03:04:19
-
- 96期:霸气单字头像图,待到他日鹰展翅,我必化龙啸九天
-
2026-01-22 03:02:05
-
- 鲁佳妮:光影之间,逐梦之旅的璀璨绽放
-
2026-01-21 02:55:21
-
- 韩剧推荐《王国》,丧尸题材还得是韩国人拍摄的精致
-
2026-01-21 02:53:07
-
- 各种男士帅气平头发型 尽显男性魅力
-
2026-01-21 02:50:52
-
- 港大庄明月楼的一些灵异事件
-
2026-01-21 02:48:38



《王者荣耀》英雄原画汇总:曾经的女英雄才叫媚
陈冠希当年到底有多受欢迎,看完和这些女星的合照就知道了
萝莉更好追?日媒揭秘日本“萝莉控”众多原因
罗志祥多人运动什么梗?罗志祥与辣妹泳池轰趴大尺度照片
《狂飙》都要喊祖师爷的5部顶级扫黑反腐剧,你追过几部?
真人版《画江湖之不良人》开播,三版人物对比,新版男主驼背尴尬
王羽逝世:“独臂刀王”的10部电影,从《独臂刀》到《龙虎斗》
为什么20岁出头的小男生,会喜欢40岁的中年女人?其实很正常
“每一句都很甜蜜”,哄女生起床的情话95句,开启美好一天!
华为Mate30系列国内售价公布:3999元起